
在国际市场上,经过20世纪90年代末期润滑油添加剂公司之间剧烈的兼并和收购,产业逐渐集中,形成了以四家国际知名润滑油添加剂公司路博润(Lubrizol)、润英联(Infineum)、雪佛龙奥伦耐(ChevronOronite)、雅富顿(Afton)为主的市场竞争格局。这几大添加剂公司均拥有较长的发展历史,在技术研发和市场拓展方面有深厚的积淀,控制了全球85%左右的添加剂市场份额。
近日,阿元有关注到,朋友圈很多朋友分享了全球四大润滑油添加剂巨头公司:路博润、润英联、雪佛龙、雅富顿的涨价通知函。
相关信息如下,另外附中石化及世界各大知名润滑油脂企业调价函。
「为防止仿造,所有企业公章均已做打码处理」
一、路博润

二、润英联

三、雪佛龙

四、雅富顿

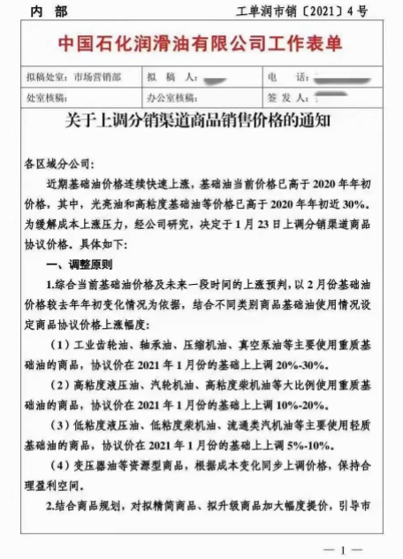
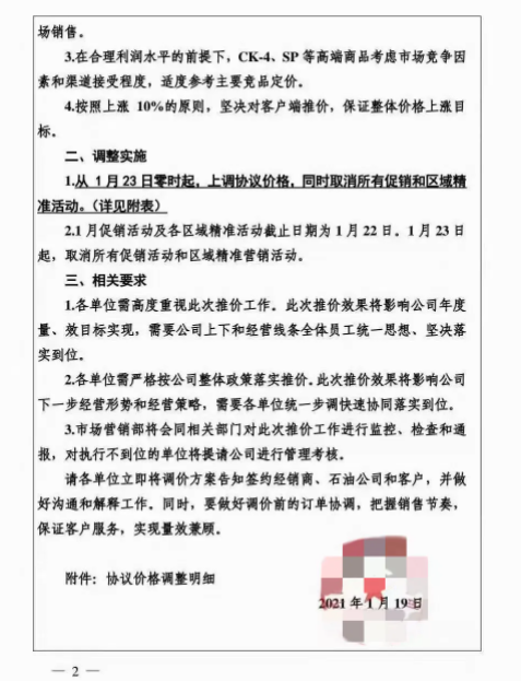
五、中石化润滑油[2021]4号


六、长城润滑油

七、中石化润滑油[2021]2号

八、中石化润滑油 华东分公司

九、中石油广州润滑油销售分公司

十、克鲁勃润滑剂(上海)

十一、卢克伊尔润滑油(中国)

十二、加拿大石油润滑剂公司

十三、马石油润滑油(山东)有限公司

十四、福斯润滑油(中国)有限公司

十五、SK润滑油

补充阅读:影响润滑油价格的四大主要因素
近年来,润滑油在我们生产生活中的应用越来越多,而市场上的价格也越来越多,使用户更加关注,那么润滑油价格受到哪些因素的影响呢?下面为大家简单介绍一下影响润滑油价格的四大主要因素。
1、基础油价格
基础油是从原油中提炼出来的,是润滑油原材料。原材料的上涨引起了基础油上涨,对润滑油价格也有所影响。
2、包装材料
润滑油的包装分为内包装和外包装,内包装主要是铁通和塑料桶,外包装就是纸盒子。润滑油内包装成本的增加,也是影响润滑油价格的重要因素。
3、添加剂价格
润滑油的主要成分就是基础油和添加剂,添加剂的加入会使润滑油具有更优越的润滑效果,那么添加剂价格的浮动使润滑油价格也受到影响。
4、物流运输成本
物流运输成本的增加也会相应计算在价格中,对润滑油价格产生影响。
