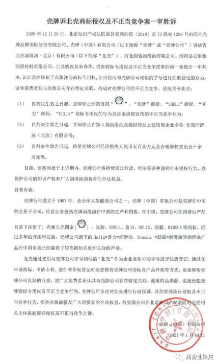
昨天,阿元在壳牌的官微上看见“壳牌诉北壳商标侵权及不正当竞争案一审胜诉”声明:

紧随其后,北壳发布一则致北壳的各位合作伙伴声明:

历时两年多的壳牌诉北壳侵权及不正当竞争事件似乎是以壳牌一审胜诉暂告一段落。但是仔细研读一下北壳的声明,似乎事件还没有最终完结,后续阿元会持续跟踪事件进展!
昨天,阿元在壳牌的官微上看见“壳牌诉北壳商标侵权及不正当竞争案一审胜诉”声明:

紧随其后,北壳发布一则致北壳的各位合作伙伴声明:

历时两年多的壳牌诉北壳侵权及不正当竞争事件似乎是以壳牌一审胜诉暂告一段落。但是仔细研读一下北壳的声明,似乎事件还没有最终完结,后续阿元会持续跟踪事件进展!